中
/
EN
加入豫北
企业邮箱
联系我们
人力资源
销售与服务
产品中心
智能电动转向系统
液压助力转向器
机械转向器
转向系统零部件
新闻中心
关于豫北
首页
首页
>
新闻中心
产品中心
智能电动转向系统
液压助力转向器
机械转向器
转向系统零部件
联系方式
固话热线:0373-5088737 营销热线:0373-5088736 招聘热线:0373-5088773 招聘邮箱:yb103rlb@163.com 营销邮箱:yxgs@ybsteer.com地 址:河南省新乡市高新区
牧野大道2398号
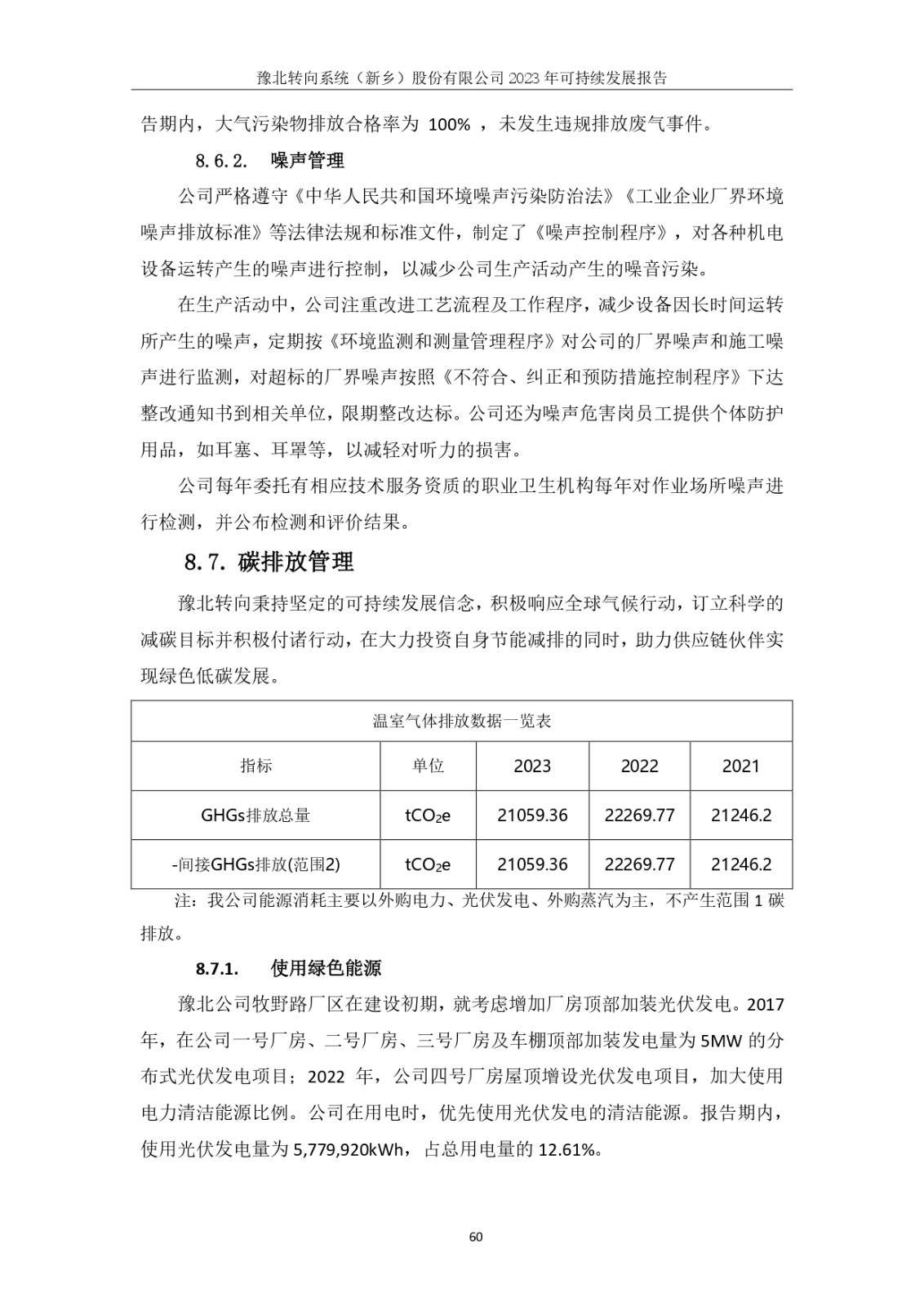
豫北转向系统(新乡)股份有限公司--2023年可持续发展报告
发布时间:2025-04-23 浏览:12074次
上一篇:
豫北转向春秋夏季工作服招标竞争性磋商公告
下一篇:
豫北转向荣获全球汽车供应链生态伙伴奖品质领航生态伙伴奖
推荐阅读
·
豫北转向2025年自行监测方案
·
豫北转向2025年一季度环保检测报告
·
豫北转向2025年二季度环保检测报告
·
豫北转向春秋夏季工作服招标竞争性磋商公告
·
豫北转向系统(新乡)股份有限公司--2023年可持续发展报告
·
豫北转向荣获全球汽车供应链生态伙伴奖品质领航生态伙伴奖
·
金蛇聚势,火力全开,我们开工啦!
·
国际权威认证!豫北转向获功能安全流程认证证书
·
豫北转向举行转向器和中间轴月产双双突破50万台庆祝仪式
·
带你走近豫北转向苏州公司
Copyright © 2020 豫北转向系统(新乡)股份有限公司 版权所有 All Rights Reserved
技术支持:青峰网络
备案号:
豫ICP备12003130号